太阳成tyc7111cc官网
首页
太阳概况
学院简介
院史沿革
学院领导
联系我们
组织机构
化学工程与工艺系
应用化学系
轻化工程系
能源化学工程系
基础化学教学部
行政部门
师资队伍
化学工程与工艺系
应用化学系
轻化工程系
能源化学工程系
基础化学教学部
行政教辅人员
科学研究
科学研究概况
科研项目
科研获奖
收录论文
专著及专利
学科建设
学科方向
学科平台
太阳成集团
本科教育
研究生教育
实验室建设
中心简介
规章制度
本科生实验
实验设备
党建工作
组织机构
荣誉窗口
支部动态
学团风采
教育管理
学生活动
荣誉窗口
校友工作
校友服务
校友活动
校友风采
本科生实验
当前位置:
首页
>>
实验室建设
>>
本科生实验
>> 正文
本科生实验
发布日期:2025-11-24 点击:
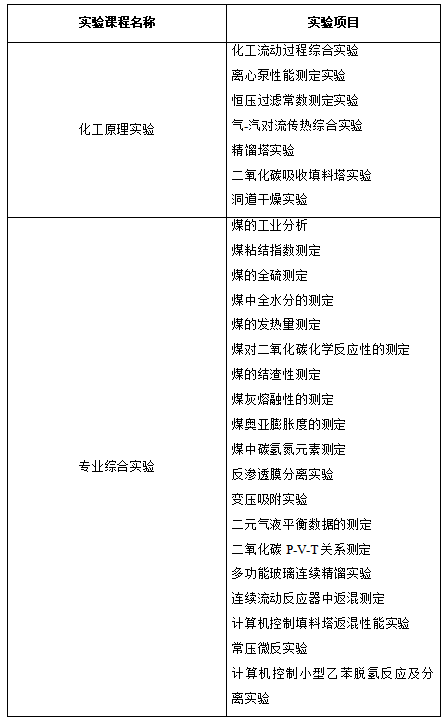
一、化学工程与工艺系承担的本科教学实验
二、能源化学工程系承担的本科教学实验
三、应用化学系承担的本科教学实验
四、基础化学教学部承担的本科教学实验